R Line
Line Graphs
A line graph has a line that connects all the points in a diagram.
To create a line, use the plot() function and add the type parameter with a value of "l":
Line Color
The line color is black by default. To change the color, use the col parameter:
Line Width
To change the width of the line, use the lwd
parameter (1 is default, while 0.5 means 50% smaller, and
2 means 100% larger):
Line Styles
The line is solid by default. Use the lty parameter with a value from
0 to 6 to specify the line format.
For example, lty=3 will display a dotted line instead of a solid line:
Available parameter values for lty:
0removes the line1displays a solid line2displays a dashed line3displays a dotted line4displays a "dot dashed" line5displays a "long dashed" line6displays a "two dashed" line
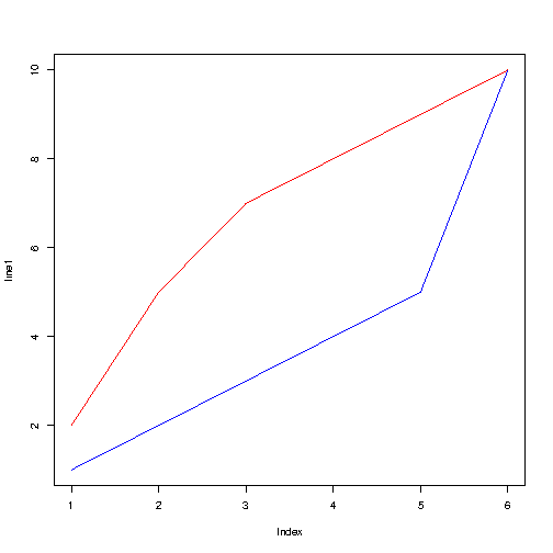
Multiple Lines
To display more than one line in a graph, use the plot() function together with the
lines() function:
Example
line1 <- c(1,2,3,4,5,10)
line2 <- c(2,5,7,8,9,10)
plot(line1,
type = "l", col = "blue")
lines(line2, type="l", col = "red")
Result:
