Matplotlib Line
Linestyle
You can use the keyword argument linestyle, or shorter ls, to
change the style of the plotted line:
Example
Use a dotted line:
import matplotlib.pyplot as plt
import numpy as np
ypoints = np.array([3, 8, 1, 10])
plt.plot(ypoints, linestyle = 'dotted')
plt.show()
Result:
Shorter Syntax
The line style can be written in a shorter syntax:
linestyle can be written as ls.
dotted can be written as :.
dashed can be written as --.
Line Styles
You can choose any of these styles:
| Style | Or | |
|---|---|---|
| 'solid' (default) | '-' | Try it » |
| 'dotted' | ':' | Try it » |
| 'dashed' | '--' | Try it » |
| 'dashdot' | '-.' | Try it » |
| 'None' | '' or ' ' | Try it » |
Line Color
You can use the keyword argument color or
the shorter c to set the color of the line:
Example
Set the line color to red:
import matplotlib.pyplot as plt
import numpy as np
ypoints = np.array([3, 8, 1, 10])
plt.plot(ypoints, color = 'r')
plt.show()
Result:
You can also use Hexadecimal color values:
Example
Plot with a beautiful green line:
...
plt.plot(ypoints, c = '#1F2028')
...
Result:
Or any of the 140 supported color names.
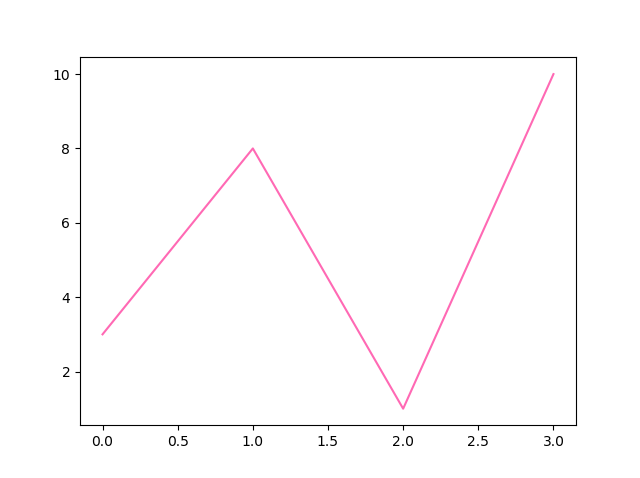
Example
Plot with the color named "hotpink":
...
plt.plot(ypoints, c = 'hotpink')
...
Result:
Line Width
You can use the keyword argument linewidth or
the shorter lw to change the width of the line.
The value is a floating number, in points:
Example
Plot with a 20.5pt wide line:
import matplotlib.pyplot as plt
import numpy as np
ypoints = np.array([3, 8, 1, 10])
plt.plot(ypoints, linewidth = '20.5')
plt.show()
Result:
Multiple Lines
You can plot as many lines as you like by simply adding more plt.plot() functions:
Example
Draw two lines by specifying a plt.plot() function for each line:
import matplotlib.pyplot as plt
import numpy as np
y1 = np.array([3, 8, 1, 10])
y2 = np.array([6, 2, 7, 11])
plt.plot(y1)
plt.plot(y2)
plt.show()
Result:
You can also plot many lines by adding the points for the x- and y-axis for each line in the same plt.plot() function.
(In the examples above we only specified the points on the y-axis, meaning that the points on the x-axis got the the default values (0, 1, 2, 3).)
The x- and y- values come in pairs:
Example
Draw two lines by specifiyng the x- and y-point values for both lines:
import matplotlib.pyplot as plt
import numpy as np
x1 = np.array([0, 1, 2, 3])
y1 = np.array([3, 8, 1, 10])
x2 = np.array([0, 1, 2, 3])
y2 = np.array([6, 2, 7, 11])
plt.plot(x1, y1, x2, y2)
plt.show()
Result:
